Instance Verification Kit (IVK)
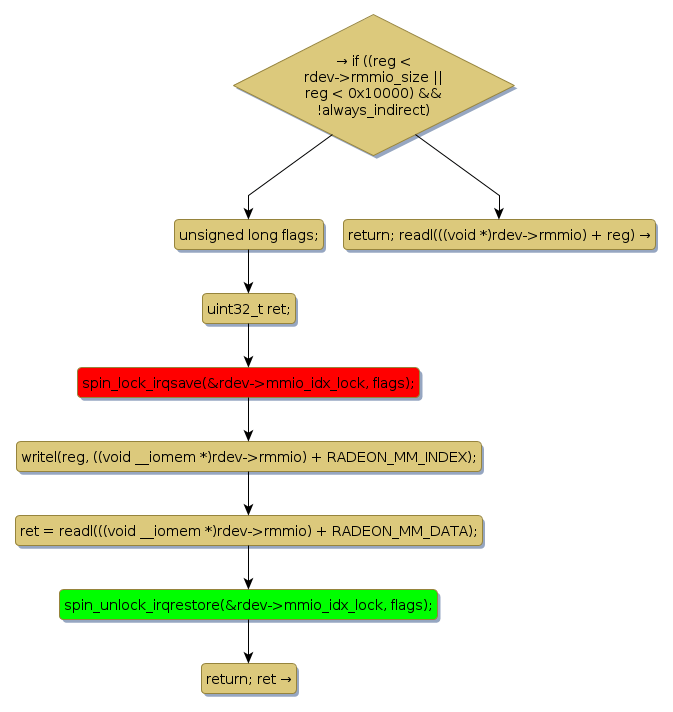
spin lock @ [72278+47+/linux-3.19-rc1/drivers/gpu/drm/radeon/radeon.h]
Instance Signature: mmio_idx_lock
|
The Matching Pair Graph:
|
|
Function Name
|
Control Flow Graph (CFG)
|
Events Flow Graph (EFG)
|
Source Correspondence
|
|
r100_mm_rreg
|
|
|
[71931+12+/linux-3.19-rc1/drivers/gpu/drm/radeon/radeon.h]
|